论坛首页
病友交流
治疗分享
前列腺知识
中医科普
投稿内容
简体中文
简体中文
English
Русский
日本语
发布
发布文章
创建话题
创建版块
发布帖子
开通会员
开通黄金会员
全站资源折扣购买
部分内容免费阅读
一对一技术指导
VIP用户专属QQ群
开通黄金会员
开通钻石会员
全站资源折扣购买
部分内容免费阅读
一对一技术指导
VIP用户专属QQ群
开通钻石会员
开通会员 尊享会员权益
登录
注册
找回密码
论坛首页
病友交流
治疗分享
前列腺知识
中医科普
投稿内容
简体中文
简体中文
English
Русский
日本语
开通会员 尊享会员权益
登录
注册
找回密码
关注
综合
版块
热门
精华
问答
投票
最新回复
最高评分
广告
我在前腺
23小时前发布
6次阅读
关注
私信
最近日常生活一直尿频尿急,是不是前列腺有炎症?建议做什么检查?
尿频有可能是前列腺炎,但不能仅凭这一症状确诊。前列腺炎除尿频外,还可能有会阴部、腰骶部等部位疼痛,尿痛、尿分叉、尿滴沥等排尿异常,以及性功能衰退、全身内分泌失调等症状。另外,其他情况也会导致尿频,比如喝水过多、精神紧张,或存在糖尿病、尿路感...
前列腺炎
评分
回复
分享
我在前腺
前天发布
3次阅读
关注
私信
前列腺炎是肾虚吗?
中医所说肾的功能,对男性而言大部分和前列腺的功能相吻合。据临床观察,所谓“肾虚”,绝大多数指的是前列腺僵死硬化后,前列腺功能全面衰退的表现。当前列腺发生炎症、僵死硬化、钙化等病变时,会损害腺体正常生理功能,引起不同程度的功能障碍,古人没现代...
前列腺炎
评分
回复
分享
我在前腺
4天前发布
5次阅读
关注
私信
精液一直发黄,是前列腺炎吗?
精液一直发黄不一定是前列腺炎。正常精液一般是乳白色或浅黄色,若只是浅黄色且无其他不适,可能是正常现象,比如长时间未排精。但前列腺炎可能导致精液发黄,炎症会改变精液成分和性状。此外,精囊炎、尿道炎等生殖系统炎症也可能有此症状;若精液呈红色且发...
前列腺炎
评分
回复
分享
我在前腺
7天前发布
3次阅读
关注
私信
患了慢性前列腺炎,完全没有勃起,是什么原因?
慢性前列腺炎患者完全没有勃起,与腺体僵死硬化有关。慢性前列腺炎多因前列腺腺体僵死硬化,使免疫力下降后受外界刺激引发。僵死硬化会损害腺体内神经血管,减弱其对性刺激的感受传导;影响血管收缩舒张调节,进而影响勃起;还会降低转化性激素功能,导致性欲...
前列腺炎
评分
回复
分享
我在前腺
7天前发布
5次阅读
关注
私信
前列腺大小体积是37mm*30mm*22mm,这算是前列腺增生吗?
判断是否为前列腺增生不能仅看这组数值。B超下前列腺正常值为(左右径40×上下径30)±1MM,前后径20-23MM。若年龄在45岁以下,两个值大于上述正常值才为增大;45岁以上,需看两个径增大值与(年龄数-44)的关系判断。
前列腺增生(肥大)
评分
回复
分享
我在前腺
8天前发布
6次阅读
关注
私信
射精无力跟慢性前列腺炎有关吗?
射精无力跟慢性前列腺炎有关。当前列腺出现僵死硬化后,会转变为前列腺炎,而慢性前列腺炎绝大多数是因腺体僵死硬化发展到一定程度引发。前列腺僵死硬化后,腺体的弹性下降,射精时的挤压动作减弱,所以引发射精无力。
前列腺炎
评分
回复
分享
滇鹤堂清淤疗法
12天前发布
6次阅读
关注
私信
前列腺炎停止用药治疗之后,总是出现症状反反复复的复发,该怎么办?滇鹤堂清淤方案
前列腺炎停止用药治疗之后,总是出现症状反反复复的复发。首先要改善生活习惯,避免久坐、酗酒、熬夜等不良行为,注意保暖。其次应及时就医,做B超、尿常规等检查,明确复发程度和原因。最后,滇鹤堂清淤方案能从根本上解决前列腺炎问题。总是反反复复是因为...
前列腺炎
评分
回复
分享
我在前腺
13天前发布
5次阅读
关注
私信
慢性前列腺炎,治疗一个月了,为什么还没有康复?总是反反复复
慢性前列腺炎治疗一个月未康复,可能有以下原因。一是治疗方法和病变程度总是反反复复是因为没有从根本上去解决问题,很多方法只是对症治疗,没有针对病根治疗,解决病根就是要清除淤堵,且大部分病症是由淤堵引起的,有炎症的需配合抗生素。当人体发生微循环...
前列腺炎
评分
回复
分享
我在前腺
15天前发布
2次阅读
关注
私信
上班开车等久坐,为什么会导致前列腺发炎?
久坐会导致前列腺发炎,主要与 血液循环、神经调节和免疫功能 有关。久坐使前列腺长期处于充血状态 ,导致局部血液循环障碍,腺管 阻塞,代谢废物和毒素无法及时 排出,从而刺激前列腺引发炎症 。同时,久坐还会引起植物神经功 能紊乱,影响前列腺的正常调节 ...
病友交流
评分
回复
分享
我在前腺
15天前发布
2次阅读
关注
私信
无症状前列腺炎,是怎么一回事?
无症状前列腺炎指患者无明显自觉症状,但在检查时发现不良生活习 在,如久坐、憋尿、酗酒、原体感染, 起身体抵抗力强未表现出症状。无症状前列腺炎虽没症状,但不 代表没危害,若不干预,可能发排 展为异常的痛、性功障碍等。尿可 通过前列腺液、精液、B超等...
前列腺炎
评分
回复
分享
我在前腺
19天前发布
8次阅读
关注
私信
憋不住尿,是什么症状表现?
憋不住尿时,身体上会突然产生强烈且急迫的尿意,就像有一股力量在膀胱里不断催促,让人坐立难安。 即便还没到厕所,也感觉尿液随时都会不受控制地流出,这种感觉十分难受。 有的人可能会出现下腹部坠胀、疼痛,就像有个重物压着。在行动上,会不自觉加快脚步...
病友交流
评分
回复
分享
我在前腺
20天前发布
3次阅读
关注
私信
前列腺炎患者,晚上睡觉夜尿多少次次才算是尿频尿急?
一般来说,夜尿次数超过2次,可认为是尿频。不过,这也受睡前饮水量、环境温度等因素影响。若睡前大量饮水,夜尿增多属正常;若睡前饮水不多,夜尿频繁,可能是疾病所致,像前列腺炎、前列腺增生等。若夜尿次数多且影响睡眠,建议及时就医检查。
前列腺炎
评分
回复
分享
我在前腺
21天前发布
8次阅读
关注
私信
男性出现尿分叉就一定是患上了前列腺炎吗?
出现尿分叉不一定是患上了前列腺炎,尿分叉有生理性和病理性之分。生理性尿分叉常见于晨起第一次排尿,性生活后等情况,主要是尿液积存于尿道内,导致尿道形态暂时改变,一般是偶发的,持续时间短,很快能恢复正常。病理性尿分叉可能与前列 腺炎有关,炎症刺...
前列腺炎
评分
回复
分享
我在前腺
21天前发布
5次阅读
关注
私信
急性前列腺炎和慢性前列腺炎有关系吗?
急性前列腺炎和慢性前列腺炎有一定关系。急性前列腺炎若未得到及时、有效的治疗,炎症可能迁延不愈,进而发展为慢性前列腺炎。另外,急性炎症对前列腺腺体造成的损伤,会使其免疫力下降,增加慢性炎症发生的几率。不过,并非所有慢性前列腺炎都由急性炎症转变...
前列腺炎
评分
回复
分享
我在前腺
23天前发布
9次阅读
关注
私信
前列腺炎不容忽视,补肾壮阳会让性功能更好吗?
补肾壮阳不一定让性功能更好。若性功能障碍由肾虚引起,合理补肾壮阳或有改善作用。但很多性功能障碍是前列腺疾病导致,盲目补肾壮阳危害大。前列腺病变影响性功能,补肾壮阳无法消除病因。且前列腺疾病滥服补肾壮阳药,会使病变迅速恶化,出现大面积钙化和弥...
病友交流
评分
回复
分享
我在前腺
26天前发布
4次阅读
关注
私信
患慢性前列腺炎,性生活两分钟不到,这样的性功能可以吗?
慢性前列腺炎患者性生活一次两分钟不到,这样的性功能不太正常。从生理角度看,正常性生活时间通常在3-15分钟左右,两分钟不到属于早泄范畴。慢性前列腺炎会损害腺体内神经节,影响性冲动传导,还会造成腺体弹性开关功能及转化激素功能受损,从而引发性功能障...
前列腺炎
评分
回复
分享
我在前腺
27天前发布
5次阅读
关注
私信
慢性前列腺炎治疗中,多长时间进行一次性生活比较适合?
慢性前列腺炎治疗中多长时间进行一次性生活?慢性前列腺炎治疗中,性生活频率需因人而异。一般来说,在病情稳定期,适度规律的性生活有助于前列腺液排出,对恢复有益カ干急性发作期,症状明显,应可每周1-2次。但如果病情减少或暂停性生活,待症状缓解后再恢...
前列腺炎
评分
回复
分享
我在前腺
27天前发布
4次阅读
关注
私信
慢性前列腺炎,听说肛门灌注给药能够让药力直达病灶,真的吗?
肛门灌注给药治疗慢性前列腺炎有一定合理性。前列腺与直肠紧邻,通过肛门灌注给药,药物能经直肠壁渗透进入前列腺周围组织,减少了药物在全身循环中的损耗,一定程度上可让药力更集中于病灶。不过,这种给药方式也有局限性。药物能否精准到达所有病变部位不确...
前列腺炎
评分
回复
分享
滇鹤堂清淤疗法
30天前发布
3次阅读
关注
私信
男性慢性前列腺炎想要不复发不反反复复,应该怎么治疗?
慢性前列腺炎易复发,若想不复发可综合治疗。首先,可采用滇鹤堂中医馆的清淤疗法,从根本上彻底治愈淤堵引起的男女泌尿生殖系统疾病(男科、妇科)症状,从源头抑制淤堵物质的积聚,能够从根本上治愈淤堵引起的男女泌尿生殖系统疾病。通过清除淤堵,改善内环...
前列腺炎
评分
回复
分享
我在前腺
30天前发布
5次阅读
关注
私信
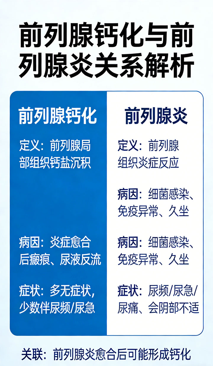
得了男性前列腺钙化,有医生说不用治,有医生说要治,到底需要治疗吗?
对于男性得了前列腺钙化是否需要治疗,需综合判断。若钙化较小且无症状,一般不用特殊治疗,很多人终身携带也无影响,此时听不用治的医生建议即可。但如果钙化引发了排尿困难、尿频、尿急等症状,或导致性功能障碍、不育等问题,就需要治疗。像钙化灶大、密度...
前列腺增生(肥大)
评分
回复
分享
1
2
3
…
15
下一页
跳转
HI!请登录
登录
注册
社区公告
社区热门
前列腺知识
热门推荐
最近更新
猜你喜欢
1
使用前列腺按摩仪器等按摩,真的能减轻炎症疼痛吗?
8个月前
90
2
中醫清瘀治疗慢性前列腺炎
9个月前
88
3
男人们保护前列腺,要多吃几类食物,有利于前列腺炎
9个月前
81
4
瘀堵性质慢性前列腺炎,也会影响夫妻的“性福”生活
12个月前
80
5
日常生活中,这几个不良习惯会影响到前列腺炎健康
12个月前
79
6
男性尿液发黄,是否跟前列腺炎症有关系呢?
8个月前
79
7
中医“从瘀论治”从根本上解决前列腺炎问题及注意事项
12个月前
79
8
慢性前列腺炎,戒除手淫可以康复吗 ?
9个月前
68
发布文章
创建话题
创建版块
发布帖子
在手机上浏览此页面
登录
没有账号?立即注册
用户名或邮箱
登录密码
记住登录
找回密码
登录
注册
已有账号,立即登录
设置用户名
设置密码
重复密码
注册